
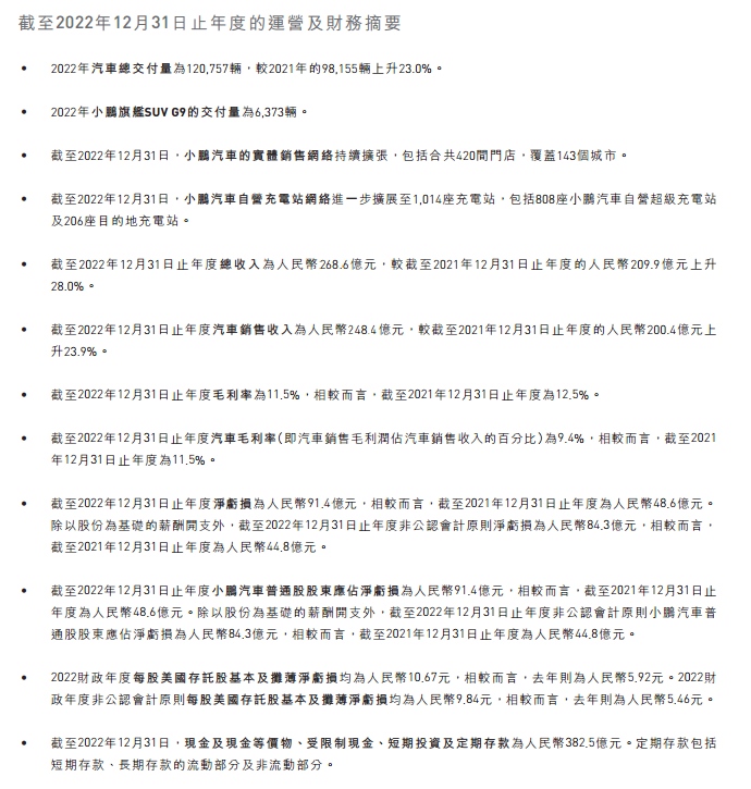
小鹏汽车2022年总交付120757辆汽车,同比增长23%。
4月12日,小鹏汽车在港交所公告,截至2022年12月31日止年度总收入为人民币268.6亿元,较2021年上升28.0%。截至2022年12月31日止年度汽车销售收入为人民币248.4亿元,较2021年上升23.9%。截至2022年12月31日止年度净亏损为人民币91.4亿元,相较而言,截至2021年12月31日止年度为人民币48.6亿元。
公告显示,小鹏汽车2022年总交付120757辆汽车,同比增长23%,其中小鹏G9(配置|询价)为6373辆。截至2022年底,小鹏汽车自营充电站达到了1014座,包括808座超级充电站。
公告称,截至2022年12月31日,小鹏汽车共有420间门店,覆盖中国143个城市。销售网络内的门店包括直接运营的门店和特许经营店。
公告还显示,王凤英出任总裁,自2023年1月30日起生效。
原标题:小鹏汽车2022年总收入为268.6亿元同比上升28%
